中环联合认证中心助力北京冬奥会实现碳中和
日期:2022/02/09 16:45:43
栏目:公司动态
“努力举办一届碳中和的冬奥会”,是践行习近平生态文明思想和“绿色办奥”理念的必然要求,也是北京携手张家口申办2022年冬奥会和冬残奥会时作出的郑重承诺。
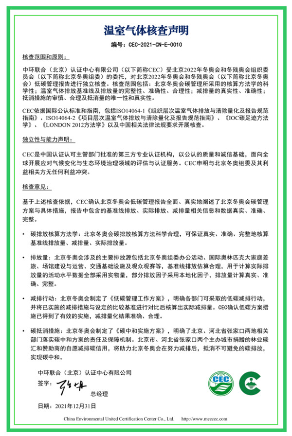
全球瞩目的北京冬奥会是中国提出“双碳”愿景之后实现碳中和的首个大型国际体育赛事。1月28日,北京冬奥组委在京发布了《北京冬奥会低碳管理报告(赛前)》(以下简称《报告》)中英文版?!侗ǜ妗废低痴故颈本┒禄崽脊芾硐喙毓ぷ髑榭?,重点介绍北京冬奥会碳中和方法学、温室气体排放基准线、实际筹备阶段过程排放量、低碳管理工作措施成效、林业碳汇工程建设、企业赞助核证碳减排量等。经过综合测算,北京2022年冬奥会和冬残奥会产生的碳排放量将全部实现中和。本报告中,中环联合认证中心出具了《温室气体核查声明》,负责对2022年冬奥会低碳管理方法学、核算、减排及抵消进行独立核查。
中环联合认证中心自2017年以来,一直承担北京2022年冬奥会的低碳管理评估工作,先后参与了冬奥会低碳管理方案、碳中和方案和冬奥碳汇林的第三方评估和认证工作,并作为主要编制单位参与了北京冬奥遗产之一——《大型活动可持续性评价指南》(DB11/T 1892-2021)编制,为助力北京冬奥“绿色办奥”不断做出努力。
中环联合认证中心应对气候变化团队发挥专业优势,助力北京冬奥会低碳管理工作顺利开展,持续做好低碳冬奥支撑工作,推动北京绿色冬奥为今后大型体育赛事提供有益借鉴,将北京绿色冬奥打造成一张推进京津冀协同绿色发展、助力我国实现“双碳”目标的亮丽名片。


